
为全面贯彻落实党的二十大和二十届历次全会精神,认真落实党中央、国务院关于扎实推进乡村全面振兴部署要求,持续巩固拓展脱贫攻坚成果,2026年教育部将继续面向农村和脱贫地区实施重点高校招生专项计划(以下统称专项计划)。根据教育部《关于做好2026年重点高校招生专项计划工作的通知》(教学司〔2026〕4号,以下简称《通知》)精神,结合四川实际,制定我省专项计划报考条件和办法。现就有关工作安排通知如下。
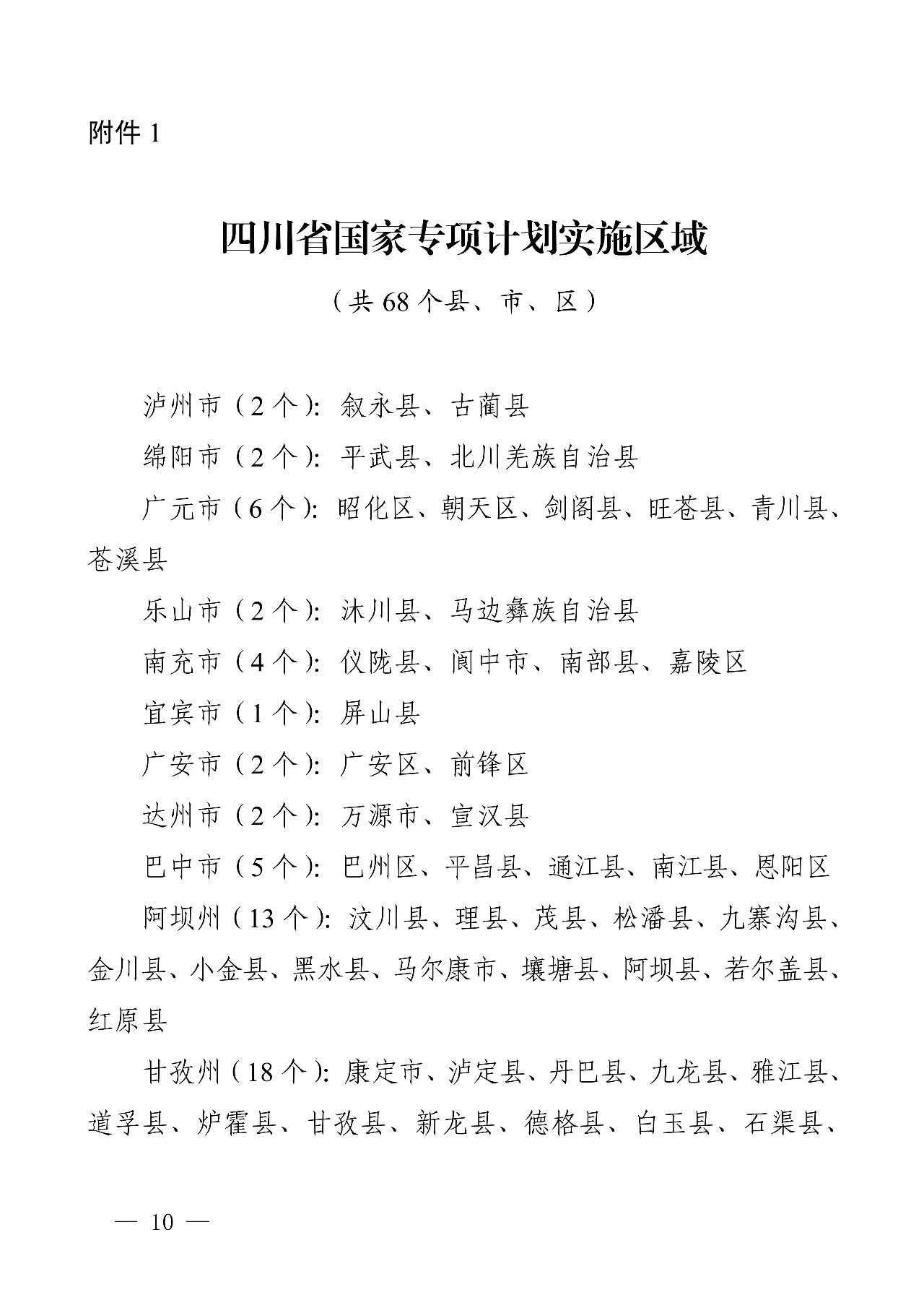
(一)国家专项计划定向招收原贫困地区学生。招生学校为中央部门所属高校和各省(区、市)所属重点高校,实施区域为我省原集中连片特殊困难县和原国家级扶贫开发重点县(共68个,名单见附件1),其报考条件为:申请考生具有我省实施区域当地连续3年以上户籍和当地高中连续3年学籍并实际就读、其父亲或母亲或法定监护人具有当地户籍、符合我省今年普通高考报名条件。
(二)高校专项计划定向招收边远、原贫困、民族等地区县(含县级市)以下高中勤奋好学、成绩优良的农村学生。招生学校为教育部直属高校和其他经教育部同意开展高校专项计划招生的高校(见附件2),实施区域为我省民族地区、原集中连片特殊困难地区和革命老区、艰苦边远地区(共119个县、市、区,名单见附件3),其报考条件为:申请考生及其父亲或母亲或法定监护人户籍地须在实施区域的农村,本人须具有当地连续3年以上户籍和当地高中连续3年学籍并实际就读,符合我省今年普通高考报名条件。
(三)地方专项计划定向招收我省实施区域内的农村学生。招生学校为我省省属重点高校,实施区域为我省民族地区、原集中连片特殊困难地区和革命老区、艰苦边远地区(同高校专项计划实施区域一致),其报考条件为:申请考生及其父亲或母亲或法定监护人户籍地须在实施区域的农村,本人须具有当地连续3年以上户籍和当地高中连续3年学籍并实际就读,符合我省今年普通高考报名条件。
(四)鉴于我省部分实施区域县的高中办学条件极差,甚至有的县未举办高中,另外还存在行政区划调整后户籍、学籍未作相应调整,导致我省客观存在实施区域内个别考生跨县到其他实施区域县就读的现象,经教育部同意,我省制定了以上报考条件,请相关高校给予理解和支持。
(五)按照《通知》规定,往年被专项计划录取后放弃入学资格或退学的考生,不再具有专项计划报考资格。有关高校要及时将相关考生信息反馈四川省教育考试院,以便我省建立工作台账并做好资格审核。各级招生考试机构和有关高校要在报考、入学等环节,将该政策明确告知考生,做好提醒工作。
(一)考生资格申报。我省国家专项计划、地方专项计划实施范围县的考生,如拟报考相应类别专项计划,应在户籍所在县(市、区)参加高考报名时,在普通高考网上报名系统,根据拟报考的相应专项计划类别,按照系统提示提交申请。在规定时间未进行申报的,视为自动放弃专项计划报考资格。
(二)高校专项计划申报。按照《通知》规定,自2026年起,高校专项计划不再由高校组织报名、资格审核和校测、不单独发布招生简章,报考资格由有关省(市、区)组织审核。
4月14日至20日,我省将进行高校专项计划考生报考资格申报。高校专项计划实施区域的考生,登录四川省招生考试综合报名系统(https://zhbm.sceea.cn),按照系统提示,如实填写相关信息并提交申请,确保内容真实准确。在规定时间未进行申报的,视为自动放弃高校专项计划报考资格。请各地组织具备报考条件的考生在规定时间内完成高校专项计划报名申请。
(三)考生资格审核。相关县(市、区)要根据规定的报考条件,充分利用考生资格审核系统、公安户籍系统和中小学生学籍系统,认真核查考生户籍、学籍等信息,严防报考资格弄虚作假。对于报考资格存疑的考生,要认真组织资格复核,坚决取消不符合实施区域、学籍、户籍等要求的考生资格。有关审核程序和办法按照省招考委、教育厅、公安厅《关于做好我省重点高校招收农村和贫困地区学生考生资格审核工作的通知》(川招考委〔2018〕9号)和省招考委《关于进一步做好我省民族地区考生加分资格和各类专项计划考生资格审核工作的通知》规定执行。
各地要在当地招考委领导下,结合本地实际,进一步完善落实由当地教育、公安等部门和招生考试机构分工负责、共同把关的多部门联合审核工作机制,严格执行“谁主管、谁审核,谁签字、谁负责”,进一步强化考生资格审核工作责任制和责任追究,所有相关工作人员须逐一签订工作责任书,确保责任落实到岗到人;对审核结果须安排专人进行复核,确保真实准确无误,并要有负责人签署明确意见,同时加盖本单位公章。各地教育主管部门负责审核考生的毕业学校、在当地高中连续学籍年限和是否实际就读以及实际就读年限;中学负责配合教育主管部门对本校申请考生的学籍以及连续学籍年限、是否实际就读以及实际就读年限进行初审;公安部门负责审核考生的户籍地址、户籍地城乡分类属性、考生取得现当地户籍的连续年限和考生父亲或母亲或法定监护人户籍是否在当地及户籍地城乡分类属性;招生考试机构负责资格审核工作的组织协调,汇总并上报本地专项计划资格审核合格考生名单。
(四)考生资格复核
1.第一轮资格复核。我省普通高考志愿填报结束后,省教育考试院将分市(州)下发我省普通类本科批次录取控制分数线上填报相应专项计划志愿的考生名单,各地对相关考生资格进行认真复核后于专项计划投档前反馈复核结果。
2.第二轮资格复核。本科提前批次、国家专项计划、高校专项计划和地方专项计划录取结束后,省教育考试院将立即分市(州)下发当次专项计划录取考生名单,各地应及时严格按条件对专项计划已录取考生资格进行认真复核,并在本科批次B段投档前分别上报复核结果。
(五)时间安排。5月16日16:00前,有关市(州)招生考试机构通过“考生资格审核系统”向省教育考试院报送国家专项计划、高校专项计划和地方专项计划报名资格审核合格考生名单。
我省单独设置国家专项计划和地方专项计划志愿。其中,本科提前批次国家专项计划安排在强基计划录取后、本科提前批次A段投档前投档录取,设置6个平行的院校专业组志愿,每个院校专业组志愿内设置6个专业志愿和是否服从专业调剂选项;本科批次国家专项计划、地方专项计划安排在本科批次A段投档录取,均实行平行志愿,依次投档录取,分别设置20个院校专业组志愿,每个院校专业组志愿内设置6个专业志愿和是否服从专业调剂选项。
国家专项计划和地方专项计划的录取投档办法继续执行《四川省高等教育招生考试委员会关于做好我省2014年提高普通高校招收贫困地区农村学生比例工作的通知》(川招考委〔2014〕23号)有关规定。
按照《通知》规定,自2026年起,高校专项计划招生高校和招生省份不变,有关高校编制分省分专业招生计划,依据考生高考成绩和志愿进行录取,录取分数不低于我省特殊类型招生控制分数线。高校原则上不另提成绩要求,确有必要的,要加强与省教育考试院沟通,可结合本校实际提出达到特殊类型招生控制分数线之上一定分数的要求,在招生章程中明确,编制来源计划时进行备注说明,并认真做好测算工作,确保生源充足。
根据《通知》精神,我省单独设置高校专项计划志愿。其中,本科提前批次高校专项计划安排在本科提前批次A段后投档录取,实行平行志愿,设置6个院校专业组志愿,每个院校专业组志愿内设置6个专业志愿和是否服从专业调剂选项;本科批次高校专项计划安排在本科批次A段前(即本科批次国家专项计划之前)投档录取,实行平行志愿,设置20个院校专业组志愿,每个院校专业组志愿内设置6个专业志愿和是否服从专业调剂选项。
高校专项计划投档时,在我省相应科类特殊类型录取控制分数线上,根据考生投档成绩,按平行志愿投档规则,从高分到低分向学校投放资格审核合格考生档案,供学校审录。若有未完成计划,则面向实施区域内未录取资格审核合格考生公开征集志愿。
各级教育主管部门、招生考试机构、有关高校和中学要进一步加强专项计划宣传力度,全方位做好高校专项计划报考政策变化的宣传提醒工作,通过多种形式,及时做好政策解读、信息发布、温馨提示、答疑解惑等服务工作,确保“应知尽知”。各地要指导实施区域内有关中学充分利用校园广播、班级板报、信息推送等形式,向考生广泛宣传相关政策,深入解读专项计划报考条件和招生办法,突出新的报考政策将更加有利于考生填报志愿,鼓励优秀学生积极报考。有关高校要统筹做好专项计划录取考生培养工作,针对不同学生特点,进一步完善培养方案,加大培养帮扶力度。
有关市(州)、县(市、区)招生考试机构、高校和中学要严格执行国家招生政策规定,严格遵守高校招生“30个不得”“八项基本要求”等纪律要求。进一步完善分级负责、规范有效的国家、地方、高校、中学等多级高校招生信息公开机制,并按照相关法律法规要求,优化信息公开的范围、内容、方式,自觉接受纪检监察部门及利益相关者的监督。各级招生考试机构和中学要及时将通过专项计划报考资格审核的考生姓名、学籍学校、就读学校、本人及父亲或母亲或法定监护人户籍地等信息分别在市(州)、县(市、区)招生考试机构网站和所在中学网站和班级公示。省教育考试院将在门户网站(www.sceea.cn)上对我省通过专项计划报考资格审核的考生名单进行公示。各地各校要畅通社会监督举报渠道,切实维护考生合法权益,确保公平公正。
有关市(州)、县(市、区)教育主管部门、招生考试机构、高校和中学要进一步完善监督检查制度,主动深入开展监督检查,及时整改发现的问题。对于专项计划招生中有违规违纪行为的工作人员和考生,按照相关规定严肃处理,并追究相关人员责任。对于提供虚假个人信息或材料的考生,认定为在国家教育考试中作弊,取消专项计划报名和录取资格,同时取消其当年高考报名、考试和录取资格,并视情节轻重给予暂停参加各类国家教育考试1—3年的处理。





四川省高等教育招生考试委员会
四川省教育厅
2026年4月15日
免责声明: