
根据教育部高校学生司《关于做好2026年重点高校招生专项计划工作的通知》(教学司〔2026〕4号)和《河南省教育厅办公室关于做好2026年重点高校招生专项计划工作的通知》(教办学〔2026〕94号)精神,今年我省继续实施重点高校招生国家、高校、地方三个专项计划。
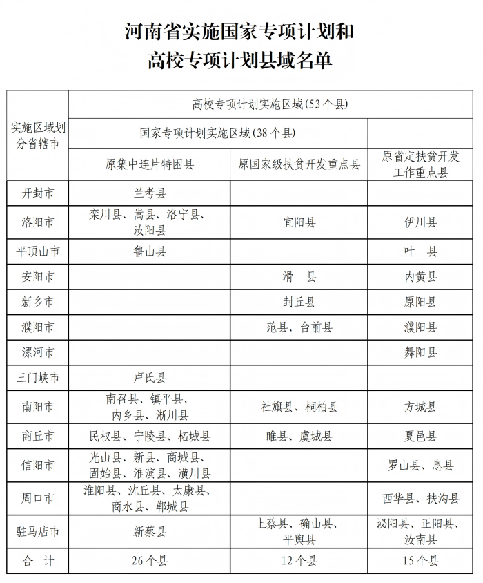
国家专项计划实施区域为国家划定的38个县(包括26个原集中连片特殊困难县和12个原国家级扶贫开发重点县,名单附后)。考生须同时具备下列条件:本人具有实施区域当地连续3年以上(至今)户籍,其父亲或母亲或法定监护人具有当地户籍;本人具有户籍所在县高中连续3年学籍并实际就读;已在当地参加2026年统一高考报名且通过报名资格审核。
高校专项计划实施区域共53个县(国家专项计划确认的38个县和15个原省定扶贫开发重点县,名单附后)。考生须同时具备下列条件:本人及父亲或母亲或法定监护人户籍地在实施区域的农村,本人具有当地连续3年以上(至今)户籍;本人具有户籍所在县高中连续3年学籍并实际就读;已在当地参加2026年统一高考报名且通过报名资格审核。
地方专项计划实施区域为我省农村地区,考生须同时具备下列条件:本人及父亲或母亲或法定监护人户籍地在我省的农村;已参加2026年统一高考报名且通过报名资格审核。
根据教育部规定,往年被专项计划录取后放弃入学资格或退学的考生,不再具有专项计划报考资格。
按照教育部有关要求,2026年起,高校专项计划不再由高校组织报名、资格审核和校测、不单独发布招生简章,依据考生高考成绩和志愿进行录取,录取分数不低于我省特殊类型招生录取控制分数线。符合条件拟报考高校专项计划的考生,须于2026年4月11日8:00-4月20日18:00期间登录“河南省普通高校招生考生服务平台”(https://pzwb.haeea.cn),进入“资格条件申报”页面进行申报,未按要求在规定时间内进行网上申报的考生,无法进行资格审核,不能取得相应的资格。实施区域招生考试机构和中学要做好政策宣传和报考指导工作,确保考生应知尽知。
国家专项计划、地方专项计划在考生高考报名时已完成申报,现处于资格审核阶段,无需再次申报。
各类专项计划资格审核时,考生须提交本人和父亲或母亲的户口簿。如申请人父母不具有法定监护人资格,应提供其他法定监护人户口簿,并同时提供法定监护人资格证明,请申报考生做好有关准备。证明材料原件连同复印件交学籍所在学校,经班主任审核,确认考生符合有关专项计划报考条件并签字,再由校长审核签字后,加盖学校公章,报县(市、区)招生考试机构审核,审核完成后,逐级报市级和省级招生考试机构复核。
考生所在学校以及县(市、区)招生考试机构、省辖市招生考试机构和省教育考试院按照要求逐级公示资格审核通过的考生名单。信息公示时,向社会公布县、市及省三级招生考试机构的举报电话、网站和信函通讯地址,接受举报和申诉,及时受理、查处资格造假等问题。
按照教育部规定,对于提供虚假个人信息或材料的考生,一经查实,认定为在国家教育考试中作弊,取消专项计划报名和录取资格,同时取消其当年高考报名、考试和录取资格,并视情节轻重给予暂停参加各类国家教育考试1-3年的处理。
各级招生考试机构和有关学校为考生提供政策解读、信息发布和咨询答疑等服务,通过服务大厅、官方网站、官方账号、校园讲座、校园广播、班级板报、信息推送等形式,全方位宣传有关专项计划政策规定、申报办法等,重点加强对高校专项计划报考流程变化的提醒工作,鼓励实施区域内符合条件的优秀学生积极报考。
考生可登录河南省教育考试院官方网站(www.haeea.cn),进入“河南省招生考试综合服务大厅服务电话”栏目,查询报名地县(市、区)、省辖市招生考试机构综合服务大厅的联系方式,进行电话咨询;或拨打省教育考试院考生服务热线电话0371-55610639;也可登录河南省教育考试院官方网站留言咨询;或关注“河南省教育考试院”官方微信服务号进行在线咨询。

免责声明: