

1、符合《西安工程大学2026年硕士研究生招生简章》中所列条件(https://yzw.xpu.edu.cn/info/1034/2799.htm);
2、初试成绩符合第一志愿报考专业A类地区的全国初试成绩基本要求;
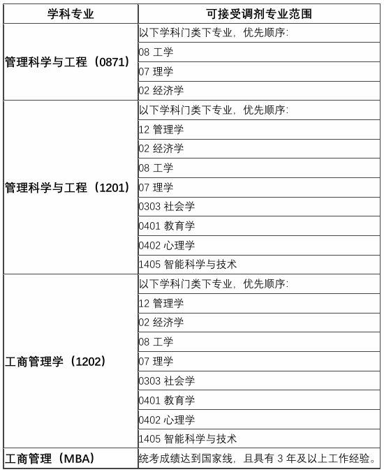
3、原则上初试科目与调入专业初试科目相同或相近,其中初试全国统一命题科目应与调入专业全国统一命题科目相同。
4、同一门类下可跨学科专业调剂。
5、满足教育部有关调剂的其他要求。
调剂考生必须通过“全国硕士生招生调剂服务系统”(以下简称“调剂系统”,网址:https://yz.chsi.com.cn/yztj/)办理相应报名手续。
1.管理学院将通过学校研招办,在一个工作日内通过“全国硕士生招生调剂服务系统”发送复试通知。各位调剂考生及时查看信息,并确认接受复试。
2.若考生在我校复试通知发放截止时间前将已填报的志愿从我校调离,导致无法发送复试通知,将视为自动放弃复试资格,相关责任由考生自行承担。
3.复试通知的有效期为4小时,未能在规定时间内通过调剂系统确认接受我校调剂复试通知的考生,将视为自愿放弃我校调剂复试资格。
在复试通知发送后,管理学院负责研究生招生的老师将在第一时间联系确认了复试通知的调剂考生,安排调剂复试相关事宜。考生于复试前将相关材料提交管理学院,请务必按时提交,以免影响复试资格。
复试结束后,我校将在规定时间内通过“调剂系统”发放待录取通知。被录取的考生需在规定期限内进行网上确认待录取操作。逾期未确认者,将失去拟录取资格。一旦考生确认拟录取,即视为同意被我校录取,之后不得以任何理由提出取消拟录取资格。
学硕联系电话:029-83119577
学硕咨询QQ群:1036509639
MBA联系电话:029-83239199
MBA咨询QQ群:1047966205
西安工程大学管理学院
2026年4月1日
免责声明: